198 6376 2583
simpleness20@163.com
山东省青岛市
网站首页
关于我们
新闻中心
绿色勘查
联系我们
百度
在线咨询
新闻中心
首页
>>
新闻中心
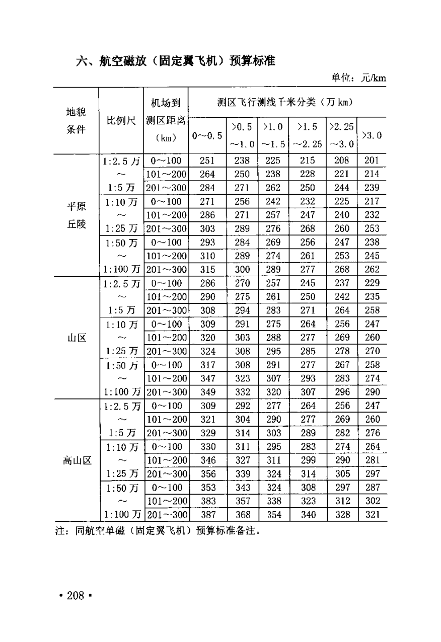
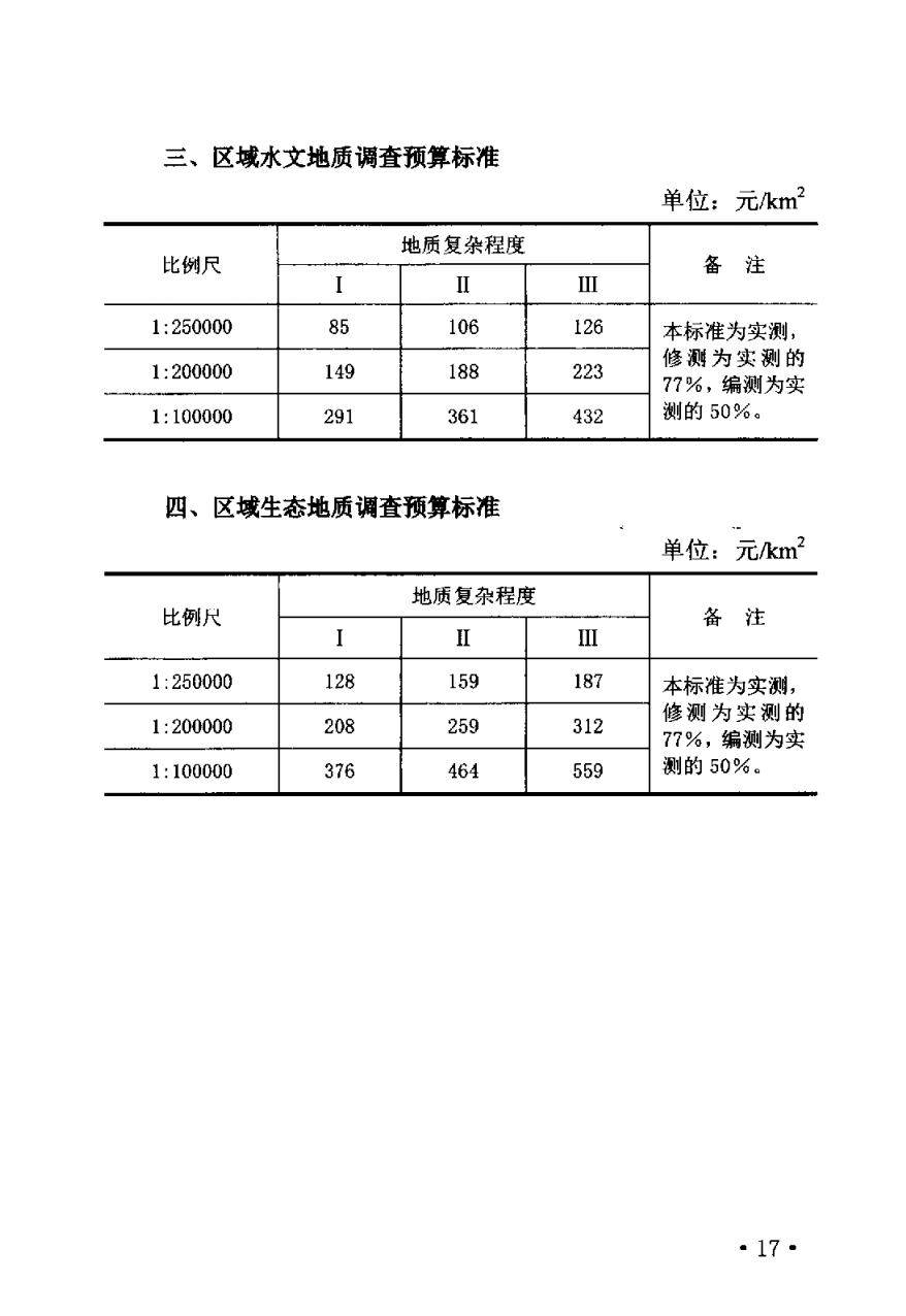
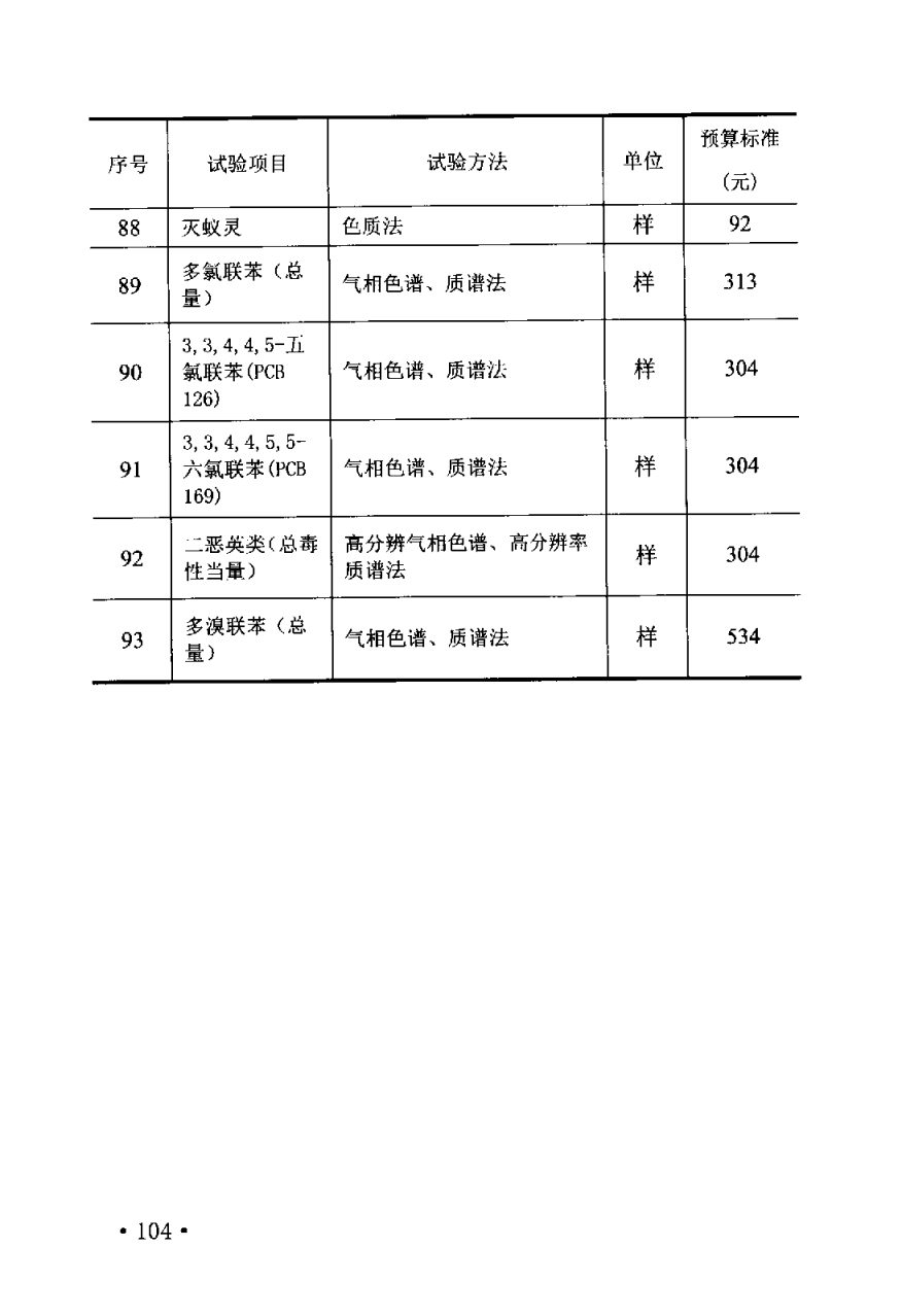
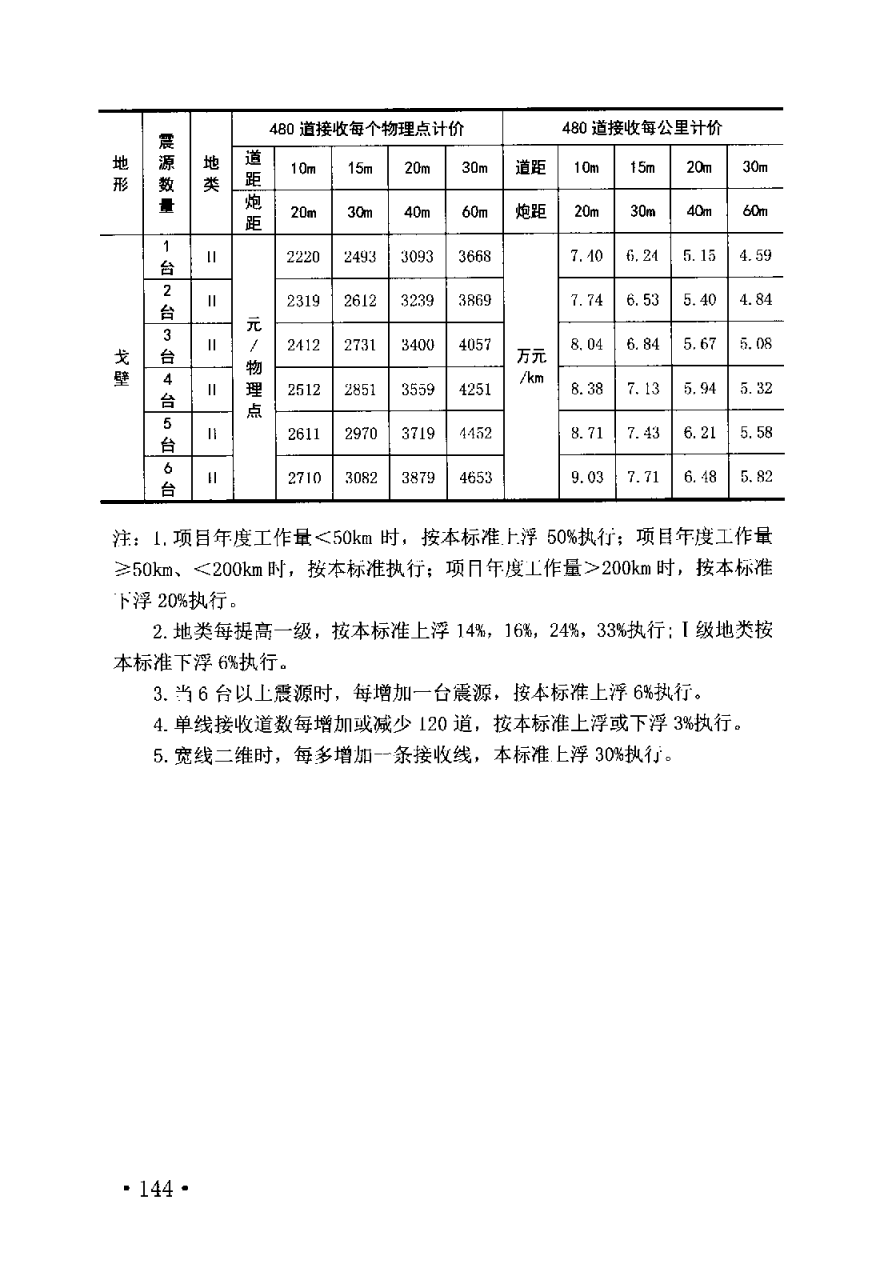
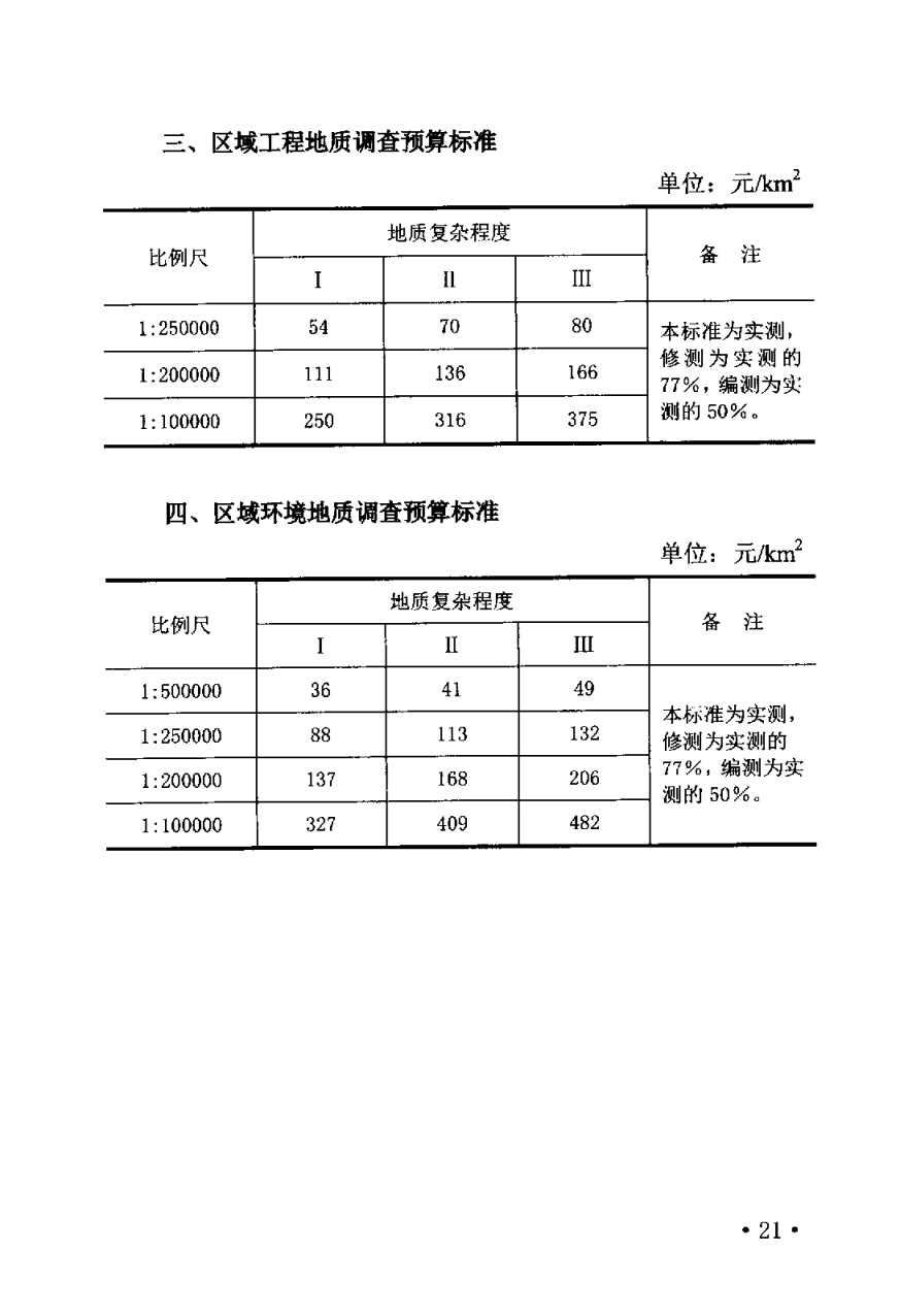
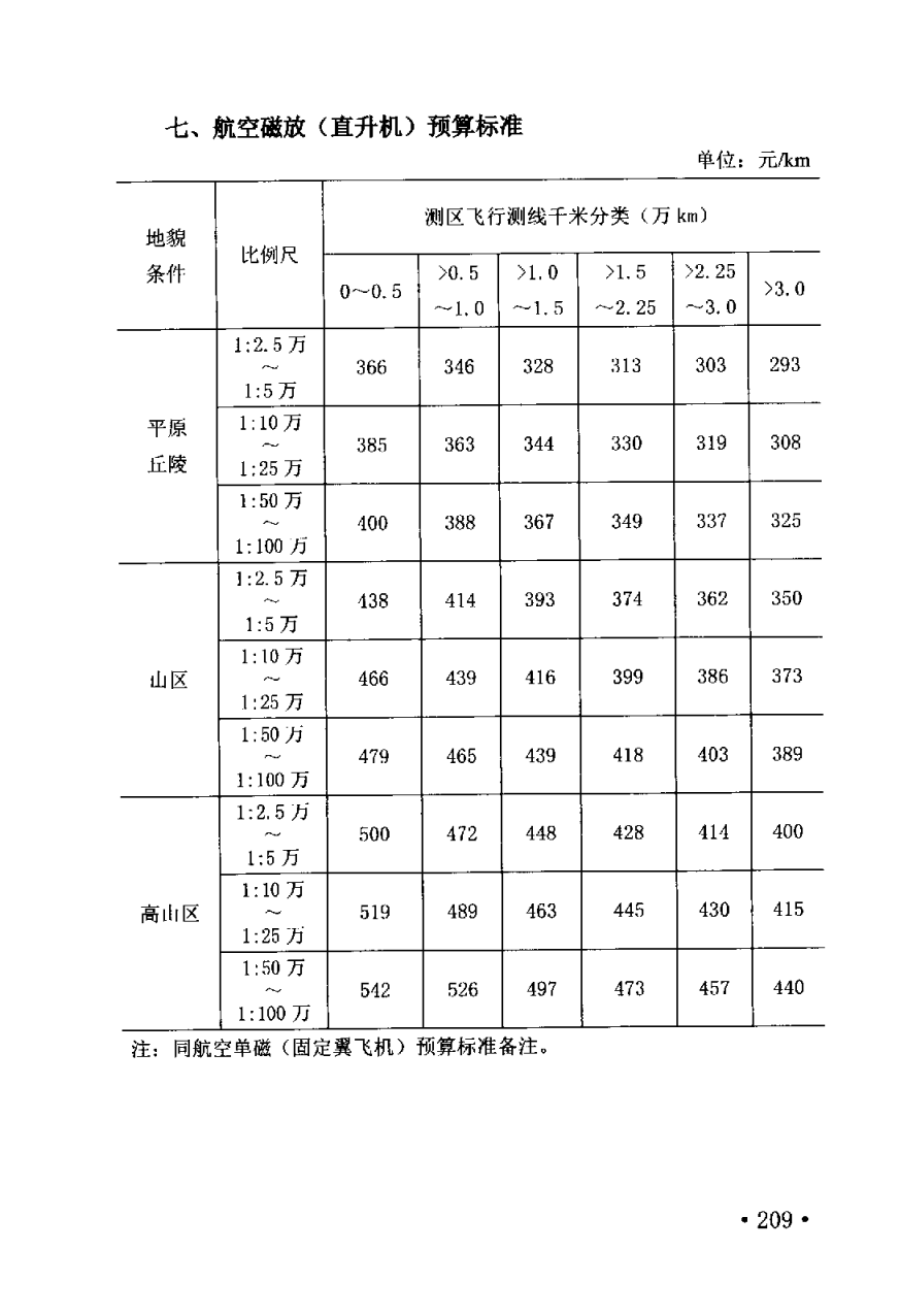
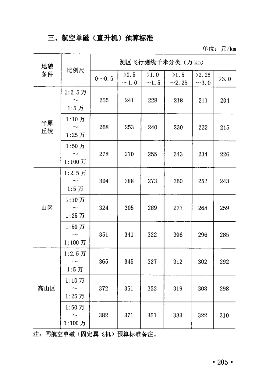
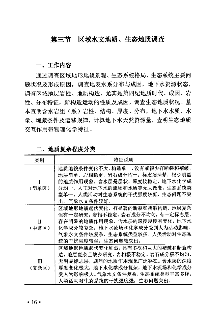
中国地质调查局地质调查项目预算标准(2021)
转载来源:中国地质调查标准公众号
免责声明 | 文章(图片)版权归原作者所有,仅作分享之用,如有侵权请及时联系我们。